全球物流管理解决方案
永衡关务全流程化内控管理系统已在全球12个国家、212个细分行业的企业落地应用,以切实可行的专业解决方案,融入AI等新技术和运用贸易大数据,助力进出口企业贸易合规、防范关务风险,提高进出口业务处理的效率,并得到了客户的高度认可;快速搭建的系统可以简化企业的贸易合规事务,同时为高层提供企业内部贸易合规运营的管控视图,该解决方案旨在帮助企业提高效率、降低成本、管理风险以及严格遵守国际贸易合规规定
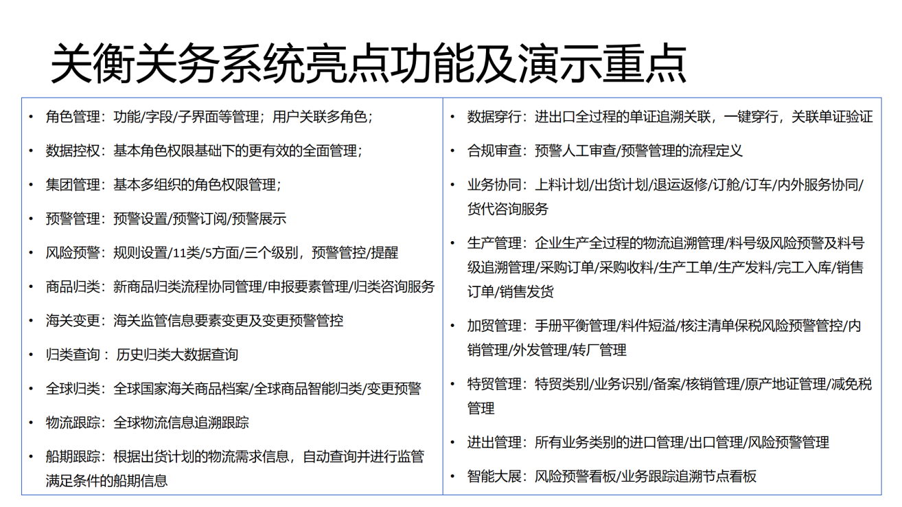
功能优势:
完全满足AEO高级认证“五可”标准
可查询、可记录、可分析、可预警、可追溯
内置五大模块:客户、合同、财务、物流、关务管理
事中管控:保税料件超量、单耗异常、替代料混用、申报要素缺失
事后追溯:全流程数据留痕,100%数据可追溯,快速定位问题

永衡关务系统全球贸易合同,通关系统一体化方案

现在,一起体验永衡关务的产品与服务
留下您的姓名和联系方式,会有专业工作人员与您联系